일본쪽 ‘한국 시찰단에 관한 검토’ 보고
시찰단 안내한 폐로추진회사 오노 사장 주장
일본인 블로그 보고문서와 관련 트윗 게재
‘주의 취급: 관계자에 한정’ 등급표지 문서
시찰단 파견 “한국 국민 안심시키려는 것”
도쿄전력은 위조라고 주장했다는 댓글도
지난달 21~26일 5박 6일 일정으로 후쿠시마 오염수 처리과정을 일본 현장에서 살펴본 한국 시찰단은 일본 도쿄전력 사고원전 폐기회사가 다핵종제거설비(ALPS)로 처리한 오염수가 “무해하며, 확인해야 할 것은 모두 확인했다”는 데에 일본 쪽과 인식을 같이했다는 내용의 일본원자력규제위원회 보고 ‘취급주의’ 문서가 일본인 블로거에 의해 공개됐다.
‘한국전문가 현지시찰단에 관한 검토’
한국 시찰단의 방일 일정이 끝난 지 나흘이 지난 5월 30일, 일본인 블로거 다나카 게이(田中圭)가 자신의 블로그 ‘게이의 블로그(’圭のblog‘)’(https://tanakakei119.livedoor.blog/archives/22912319.html) 에 올린 이 2쪽짜리 문서는 ‘한국전문가 현지시찰단에 관한 검토’라는 제목 아래 한국 시찰단 일정이 끝난 다음날인 5월 27일 일본 원자력규제위원회 청사 회의실에서 오노 아키라(小野明) 후쿠시마 제1폐로(원전 폐기) 추진컴퍼니 프레지던트가 한국 시찰단의 경위에 대해 보고한 뒤 규제위 관계자의 질문에 대답하는 형식으로 돼 있다.
‘취급주의: 관계자에 한정’이라는 붉은 글씨의 문서분류 등급 표시가 찍혀 있는 이 문서의 ‘오늘 보고사항’에서 오노 사장은 5박 6일간의 한국 시찰단 방일 일정을 시간 순서대로 간략하게 정리하면서 거기에 대한 자신의 대응과 생각을 밝혔다. 그가 얘기한 한국 시찰단의 방일 일정 내용은 한국 시찰단이 귀국한 뒤인 5월 31일 기자들에게 배포한 ‘후쿠시마 원전 오염수 전문가 현장시찰 주요활동보고’라는 제목의 ‘보도 참고자료’보다 간략하긴 하지만 골격은 대체로 일치한다.
오노 아키라 사장은 ‘오늘 보고사항’에서 시찰 3일째인 5월 23일 ‘K4 저장탱크군’(오염수 방류 전 삼중수소 등 방사성 핵종의 배출기준 만족 여부를 측정, 확인하는 설비), 3종류의 ALPS 설비, 측정 확인용 설비, ‘처리수’ 이송용 설비 등을 둘러본 뒤 한국 시찰단이 “우리가 이제까지 대처해 온 것을 확인하고, ALPS 처리수는 무해하며, 확인해야 할 것은 모두 확인했다는 인식에 일치했다”고 설명했다.
이는 한국 시찰단이 현지 시찰 중에 후쿠시마 오염수가 인체 해가 없다는 일본 쪽 주장에 동의했다는 얘기로 읽힌다. 오노 사장의 주관적 판단이 개입된 일방적 주장일 수 있으나, 다른 날의 시찰 일정 중에도 한국 시찰단이 일본 쪽 설명에 만족했다고 돼 있으며, 중요한 문제제기를 하거나 반대했다는 내용은 없다.
오노 사장 “이번 성과는 한국 국민 안심시키는 것”
1959년생인 오노 사장은 도쿄 공대를 나와 도쿄전력에 입사한 뒤 2013년 6월부터 문제의 도쿄전력 후쿠시마 제1원자력발전소 소장으로 일했으며, 2018년 4월부터 도쿄전력 후쿠시마 제1원전 폐로 추진 컴퍼니 프레지던트로 일하고 있다. 이 폐로 추진 컴퍼니가 후쿠시마 현장에서 한국 시찰단에 대한 안내와 설명을 전담했을 뿐만 아니라 도쿄 외무성에서의 주의사항 설명에서부터 이 보고서 작성에 이르기까지 시찰단의 방일 전체 일정을 도맡아 처리한 것으로 보인다.
그가 제1원전 소장이 된 2013년 6월은 2011년 3월의 동일본 대지진 뒤 제1원전이 노심용해(멜트다운)와 수소폭발을 일으킨 지 2년 3개월 뒤의 일로, 폐로 추진회사 사장직을 맡고 있는 것과 함께 그가 사고원전 현장 수습과 원전폐기 등 뒤처리 작업에 핵심적인 역할을 하고 있음을 보여 준다.
오노 사장은 5월 25일 보고에서는 한국 시찰단과 ‘우리’(일본)가 도쿄에서 연 총괄회의에 대해 설명하면서, 그때 한국 쪽이 “이번의 성과는 한국 국민을 안심시키는 것이며, 전향적인 보고서를 발행하겠다”면서 “이번 시찰에 만족한다는 뜻을 표명했다”고 말했다. 이는 한국 시찰단의 방일 목적이 오염수의 안전성 여부를 규명하는 것이 아니라 시찰 행위를 통해 한국 국민들을 안심시켜 오염수의 해양 투기에 대한 거부감이나 반대를 누그러뜨리는 것이라는 주장들에 신빙성을 부여하는 것으로 받아들여질 수 있는 발언이다.
시찰단, 카메라 휴대전화 등 금지 무장해제 상태
이에 앞서 방일 이틀째인 5월 22일에는 외무성에서 도쿄전력 담당자가 시찰단에게 구체적인 시찰항목과 주의사항을 설명할 때 “한국대표단은 불시(예고하지 않은) 검사 실시, 카메라와 저널리스트(기자) 대동을 몇 번이나 요구”했으나 최종적으로 “우리(일본)의 룰을 엄수하면서 시찰을 실시”했다고 말했다.
그 다음의 ‘질문 응답’에서 오노는 한국 시찰단원들이 시찰 중에 “다른 설비를 몰래 촬영하지 않았다는 것을 어떻게 확인했나”라는 질문에, 현지시찰 때 “한국 시찰단에게 휴대전화를 방에 놔두고 오라고 했고, 카메라만이 아니라 다른 전자기기도 갖고 들어가는 것을 금지했다”고 대답했다. 이게 사실이라면 한국 시찰단은 오염수의 인체 유해 여부를 확인, 검증하는데 필요한 모든 기기나 장비들의 소지를 금지당한 채, 말하자면 완전 무장해제를 당한 상태에서 일본 쪽의 안내와 설명을 듣고 고개만 끄덕였다는 비판이 설득력을 얻게 될 것이다.
또 한국 시찰단이 원래 ‘한국 확인단’으로 불리지 않았느냐는 질문에 오노는 “그렇다”면서 ‘확인’과 ‘평가’는 국제원자력기구(IAEA)만의 권한이어서, 방일 일정에 합의하는 것을 조건으로 명칭을 바꾸는데 한국 쪽이 동의했다고 대답했다.
수산물 금지조치 해제, 단언하진 않았으나 해제에 한몫
그리고 후쿠시마 수산물 수입금지 조치 해제에 대해 한국 쪽 언급이 있었느냐는 질문에, 오노는 “후쿠시마 수산물의 수입규제 철폐를 명확하게 얘기(명언)하진 않았으나, 한국 시찰단 보고서가 한국 국민의 우려를 해소해, 향후 후쿠시마 수산물 수입규제 철폐에 한몫할 것으로 예견된다”고 대답했다.
또 ‘추가자료’를 한국 쪽이 요구한 것인지 일본 쪽이 주도해서 만든 것인지 묻는 질문에 대해, 오노는 추가자료가 사전합의 범위 내에서 이뤄진 것이고, 일본 쪽이 이렇게 열심히 성실하게 노력했다는 것을 한국 국민들에게 보여주고 싶어하는 한국 쪽의 제안으로 성사된 것이라고 이해할 수밖에 없는 대답을 했다.
시찰단이 지닌 문제의 핵심
이 보고서를 통해서도 분명하게 드러나거니와, 한국 시찰단 방일 여정에서 가장 특징적이고도 중요한 면은 시찰단이 시종일관 일본 쪽이 제시하는 현장과 설명을 충실히 보고 들으면서 그것을 완벽하게 이해하는데 총력을 기울였다는 점이다. 시찰단은 후쿠시마 오염수의 방사능 오염의 실체가 무엇인지를 구체적인 실측과 측정치를 통해 확인하고, 그것을 통해 인체에 어느 정도로 유해한지 또는 무해한지를 검증, 확인한 것이 아니라, 일본의 오염수 처리 설비와 그 작동방식, 오염수의 처리과정, 그 모든 메커니즘이 훌륭하게 작동하고 있으며 안전하다고 주장하는 일본 쪽의 설명을 제대로 이해하는 것을 그 목적으로 삼았던 게 아닌가 하는 생각을 갖게 한다.
그래서 얻어낸 결론은 ‘후쿠시마 오염수는 안전하다’는 것을 확인한 것이 아니라, ‘후쿠시마 오염수는 안전하다는 일본 쪽 주장’을 확인하고 이해했다는 것이다. 달리 말하면 시찰단이 지닌 문제의 핵심은 오염수를 제대로 파악한 것이 아니라 ‘오염수에 대한 일본의 설명’을 완벽하게 파악하고 이해했다는 것이다.
물론 시찰단과 정부가 아직 최종 결론을 내린 것은 아니어서 두고 볼 일이지만, 일본인 블로그에 올려진 이 보고문서가 사실이라면, 그것은 심각한 파장을 불러일으킬 수도 있어 보인다.
‘코멘트’(댓글), 도쿄전력은 위조문서 주장
이 문서의 진위 여부는 알 수 없으나, 문서의 형식이나 구체적이고 정확한 내용들로 보건대 후쿠시마 오염수에 대한 한국 시찰단 일본 파견과 관련한 중요하고 흥미로운 사실들을 담고 있는 것은 분명해 보인다. 이 블로그 내용에 붙어 있는 ‘코멘트’에는, 도쿄전력이 이 문서에 들어 있는 일본 원자력규제위원회 청사 회의실에서의 회의 자체가 없었고, 의사록은 위조라고 주장한다는 얘기와 함께, 만일 입수 경로와 함께 (사실이라는) 증거가 있다면 알려 달라면서 그럴 경우 해당 코멘트를 삭제해 달라는 얘기가 달려 있다. 그러나 도쿄전력 주장이라는 이 코멘트조차 지금으로서는 그 진위 여부을 알 길이 없다.
따라서 이 블로그 내용을 많은 것들을 시사하는 흥밋거리로 읽어도 유해무익하진 않을 것이다.
시찰단 조롱하고 비아냥대는 트윗
그리고 이 ‘게이의 블로그’에는 5월 26일에 올린 트위터의 게시물(트윗)이 함께 실려 있는데, 신분을 알 수 없는 두 사람이 주고 받는 트윗 내용은 후쿠시마 오염수와 관련해 한국 시찰단과 한국에 대한 전형적인 비아냥조의 비하 내용을 담고 있다. 대화 내용으로 보면 두 사람은 후쿠시마 오염수 및 한국 시찰단 방일과 관련 업무를 담당한 고위 관료들일 수도 있고, 이 문제에 관심이 많고 잘 아는 우파 지식인들일 수도 있다는 생각이 든다.
어느 쪽이든 “(한국인들은) 그저 개처럼 짖고 있다” “그래, 짖게 놔두면 돼” 등의 비아냥거림을 가득 담은 그들의 대화는 일본이 한국 시찰단과 한국을 어떤 눈으로 보고 있는지 짐작하게 하는 흥미로운 내용들을 담고 있다.
블로그에 뜬 그 트윗 내용 전체를 ‘취급 주의: 관계자에 한정’ 보고문서와 함께 번역해서 아래에 붙인다.
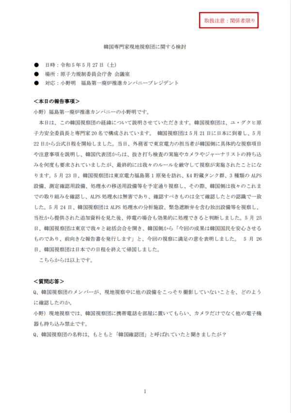
보고서
취급주의: 관계자 한정
한국전문가 현지시찰단에 관한 검토
*일시: 레이와 5년(2023년) 5월 27일(토)
*장소: 원자력규제위원회 청사 회의실
*대응: 오노 아키라 후쿠시마 제1폐로(원전 폐기) 추진컴퍼니 프레지던트
<오늘 보고사항>
오노) 후쿠시마 제1폐로추진 컴퍼니의 오노 아키라입니다.
오늘은 이 한국시찰단의 경위에 대해 설명드리겠습니다. 한국시찰단은 유국희 원자력안전위원장과 전문가 20명으로 구성돼 있습니다. 한국시찰단은 5월 21일에 일본에 도착, 5월 22일부터 공식일정을 시작했습니다. 그날 외무성에서 도쿄전력의 담당자가 한국 쪽에 구체적인 시찰항목과 주의사항을 설명하고, 한국대표단은 불시(예고하지 않은) 검사 실시, 카메라와 저널리스트 대동을 몇 번이나 요구했습니다만, 최종적으로는 우리의 룰을 엄수하면서 시찰을 실시하게 됐습니다. 5월 23일 한국시찰단은 도쿄전력 후쿠시마 제1원전을 방문, K4(방류 전 삼중수소 등 방사성 핵종의 배출기준 만족 여부를 측정, 확인하는 설비) 저장탱크군, 3종류의 ALPS(다핵종 제거설비) 설비, 측정 확인용 설비, 처리수의 이송용 설비 등을 예정대로 시찰했으며, 그때 한국 쪽은 우리가 이제까지 대처해온 것을 확인하고 ALPS 처리수는 무해하며, 확인해야 할 것은 모두 확인했다는 인식에 일치했습니다. 5월 24일 한국시찰단은 ALPS 처리수의 분석시설, 긴급차단판(밸브)를 포함한 방출설비 등을 시찰하고, 당사가 제공한 추가자료를 본 뒤에 정전될 경우에도 효과적으로 처리할 수 있다고 판단했습니다. 5월 25일 한국시찰단은 도쿄에서 우리와 총괄회의를 열었는데, 한국 쪽은 “이번의 성과는 한국 국민을 안심시키는 것이며, 전향적인 보고서를 발행하겠습니다”라고 이번 시찰에 만족한다는 뜻을 표명했습니다. 5월 26일 한국시찰단은 일본에서의 일정을 마치고 귀국했습니다.
이상입니다.
<질문 응답>
Q. 한국시찰단 멤버가 현지시찰 중에 다른 설비를 몰래 촬영하지 않았다는 것을 어떻게 확인했나요?
오노) 현지시찰에서는 한국시찰단에게 휴대전화를 방에 놔두고 오라고 했고, 카메라만이 아니라 다른 전자기기도 갖고 들어가는 것을 금지했습니다.
Q. 한국시찰단의 명칭은 원래 ‘한국확인단’으로 불렸다고 들었습니다만?
오노) 그렇습니다. IAEA로서는 ‘확인’, ‘평가’라는 행위는 한국이 아니라 IAEA가 해야 하는 것이라고 생각하고 있습니다. 양쪽에서 몇 번이나 협의한 결과 최종적으로 한국 쪽은 방일 일정에 합의하는 것을 조건으로 명칭 변경 의사를 표명했습니다.
Q. K4 저장탱크군은, 사전에 준비한 것에 대해 한국에서 불만은 없었나요?
오노) 한국 쪽은 이 행위는 최종적인 결과에 해당하는 것이고, 한국 국민을 안심시키는 것이 목적이라며, 이를 지지했습니다.
Q. 한국시찰단은 후쿠시마 수산물의 수입금지 조치의 해제에 대해 언급했나요?
오노) 한국시찰단은 후쿠시마 수산물의 수입규제 철폐를 명확하게 얘기하지(명언) 않았으나, 한국시찰단 보고서가 한국 국민의 우려를 해소해, 향후 후쿠시마 수산물 수입규제 철폐에 한몫할 것으로 예견됩니다.
Q. 추가자료는 한국 쪽이 요구한 것인가요, 그렇지 않으면 우리 주도로 한 것인가요?
오노) 이른바 추가자료는 실은 아직 사전 합의 범위 내에 있는 것으로, 한국 쪽 요구에 응하려는 우리의 노력을 반영시키기 위해 한국 쪽이 제안한 것입니다.
코멘트
1. 도쿄전력은
그런 회의 자체가 없었다고 주장합니다. 당연히 의사록은 위조라고 얘기합니다만. 혹시 진짜라는 증거가 있나요? 물론 이 블로그의 존재와 어떻게 문서를 입수했는지에 대해서는 얘기하고 있지 않습니다만.
2. 만일 증거가
있다면 트위터, 페이스북, 인스타그램@pariscom에 DM을 보내 주세요. 뭐라도 보낸다면 빨리 이 코멘트는 삭제해 주세요.
트윗 내용
(오늘 11시 15분부터 35분까지)
A 오늘 회의는 말도 안돼
B 한국 말이지요, 하하
한국이 또 터무니없는 짓을 한 것인가?
A 한국의 후쿠시마 시찰단은 여러 가지 요구를 해서, 변덕스러워
B 그들은 지금 관계에서 자신들이 요구하면 된다고 생각하고 있는 건 아니겠지요?
A 예, 바보같아요
B 그래도 윤씨가 있는 것은 드문일이 아니지요, 하하하
A 실제로 한국 저널리스트를 후쿠시마 제1원전에 데려가서 사진을 찍겠다고 신청했다
원자력규제청의 기기 점검도 신청했다
B 한국은 자신이 정말로 환경운동가라고 생각하고 있는 건가?
A 그러니까 받는다! 그럴싸하게 보여주기만 하는거야!
정말로 뭔가를 멈춰 세우고 싶은가?
B 그래, 그냥, 뭔가 할 수 있어, 라고 생각할 뿐이야
A 아무것도 못하게 할 거야. 이런 요구에는 일절 응하지 않겠어
결국 이 건에 관해서는 이쪽(우리)이 결정한다
B 촬영 허가도?
A 도쿄전력과 원자력규제청이 촬영한 사진을 제공한다
B 한국은 실망할거야. 이렇게 포지티브하게 보이는데
A 조사하러 오면, 자국민이 납득하기에 충분하겠지
B 하하하, 그렇군
퍼포먼스를 좋아하는 한민족, 그것으로 충분해
(오늘 16시 55분부터 17시 1분까지)
A 드디어 끝났다
B 수고했습니다
A 전혀. 수고한 건 한국 쪽. 하하하
B 확실히 그들 없이 이렇게 완벽한 조사는 할 수 없었겠지요.
A 가련한 한국인들. 정말로 뭔가 조사할 수 있다고 생각한 것인가?
그저 개처럼 짖고 있다
B 그래, 짖게 놔두면 돼
그들의 주인도 우리 뜻대로 하고 있다
A 그러니 정말 수고한 것은 그들
B 그래도 좀 걱정되네. 돌아가면 야단날지도
A 어찌되든 상관없어. 싸움을 하는 건 한국
관련기사
- 일본 "후쿠시마 오염수 검증? 우리 설명이나 듣고 가라"
- 원전 과학자들 "후쿠시마 오염수 배출은 역사적 범죄"
- 중국 “일 오염수 투기, 자국 이익 위한 인류 공익 파괴”
- 후쿠시마 오염수 투기에 들러리 선 사이비 지식인들
- 세계 녹색당 "후쿠시마 오염수 방류 반대" 결의안 채택
- 핵오염수 방출, 국민투표합시다
- ‘핵폐기물 해양 투기 반대’ 외쳤던 조선일보의 두 얼굴
- IAEA, 일본정부 돈받고 '핵오염수 절대안전' 결론?
- “일본정부가 뇌물주고 IAEA보고서 고친 것 맞다”
- 일 외무성에 있어서는 안 될 미발표 IAEA보고서
- 민들레-더탐사 '일본-IAEA 공모 의혹' 보도 1개월 A~Z
개의 댓글
댓글 정렬
그래도 삭제하시겠습니까?

