국뽕으로 치장된 '경춘선 숲길' 안내판
'독립자본' '민족산업 육성' 맹랑한 주장
이 글은 경춘선이 일제 강점기 후기에 건설된 철도로서, 그 즈음 자원침탈용으로 건설된 여느 철도와 다르지 않음을 논증하는 것을 목적으로 한다.
강점기 철도는 일본-조선-만주를 잇는 군사 목적의 종관철도가 우선 건설되었고 다음 단계로 주요 군사 주둔지 및 자원 생산지를 잇는 지선이 건설되었다는 것이 일반적인 설명이다. 강점기 말기인 1939년 7월 22일 개통한 경춘선은 당연히 일제의 자본에 의해 자원수탈용으로 건설된 철도라고 간주된다.
그런데 최근 경춘선이 민족자본에 의해 건설된 특별한 철도라는 주장이 온라인 미디어에서 제기되고 이를 검증 없이 사실이라고 믿는 이들이 많다. 폐선된 경춘선 일부 구간을 숲길로 조성한 ‘경춘선숲길’ 안내문, 숲길 조성에 간여한 조경가의 아카이브에 부가된 설명문에서도 비슷한 주장이 반복되고 있다.
노원구 옛 경춘선 부지에 설치된 ‘기억과 꿈을 담은 경춘선 숲길’ 제목의 안내문을 보면, “당시 경인선 등 많은 철도가 일제의 침탈용으로 부설된 반면 경춘선은 우리 스스로 민족의 산업을 육성하기 위해 건설한 특별한 철도이다”라는 문구가 포함돼 있다. 안내문은 숲길 조성 당시 서울시에서 만든 것으로 추정된다.
국립현대미술관 ‘정영선: 이 땅에 숨 쉬는 모든 것을 위하여’ 전에 선보인 경춘선 숲길 조경 아카이브 안내문은 조금 다른 설명을 한다. “일제 강점기 대부분의 철도가 일본 주도 사업이었던 데 반해 경춘선은 춘천 상인들이 중심이 되어 독립적인 자본으로 건설한 중요한 근대 문화유산이다.”
전자는 경춘선이 민족산업 육성을 위한 철도임을 말하고, 후자는 춘천 상인들이 중심이 된 독립적인 자본으로 건설되었다고 말한다. 둘 다 맞는 주장이라면 경춘선은 민족자본 육성을 위해 ‘독립자본’으로 건설됐다. 과연 그럴까.
‘1930년대 조선형 특수회사, 경춘철도(주)의 연구’(정안기) 논문을 중심으로 경춘철도의 설립과정을 정리해 보자.
경춘선 부설은 1936년 5월 경춘철도기성회에 의해 공식 공포됐다. 6월 발기인 총회를 열어 회사설립위원장에 有賀光豊, 설립위원에 林茂樹, 菊池一德, 牛島省三 등이 임명됐다. 7월 20일 창립총회를 개최함으로써 경춘철도주식회사가 정식으로 출범했다. 주식총수 20만주, 주주총수 932명이다. 법인 대주주는 조선식산은행(3만주), 저축은행, 조선신탁, 조선미곡창고(6천주) 등이고 개인으로는 村上九八郞(7천주), 九武常次(6천주), 有賀光豊, 淺野太三郞, 김연수, 迫間房太郞, 지규문(5천주) 등이다. 조선인 주주는 김연수(5천주), 지규문(5천주) 포함 100주 이상 91명으로 모두 합쳐 3만 456주인데 지분율 17.5%에 해당한다. 82.5%는 법인 개인 포함 재조선 일본자본이란 얘기다. 초대 사장에는 우가키 총독의 오른팔인 牛島省三으로 총독부 내무국장을 지낸 인물이다. 그는 1940년 사망 때까지 사장으로 재직했다. (林茂樹가 그 뒤를 이었다.)
경춘선은 3년여의 공사 끝에 1939년 7월 22일 93.5km가 개통됐다. 1940년 7월 기준 기관차 4대, 동차 4량, 객차 6량, 화차 39량을 갖췄다. 철도 부설을 완료한 시점에 경춘철도 총자산은 2153만 원이었다. 이 가운데 차입금(단기)은 1915만원으로 88.9%를 차지했다. 주주자금의 9.6배에 해당하는 금액이다. 시설비용으로 쓰인 차입금 전액은 조선식산은행으로부터 융자받은 것이다. 식산은행은 1940년 11월 말 경춘철도가 연리 4.4% 1천만 원 사채를 발행할 수 있도록 알선하여 단기 고리차입금을 장기 저리차입금으로 전환하는데 도움을 주기도 했다.
1945년 종전 당시엔 자본금 1000만 원(납입자본금 500만 원), 자산총액 1866만 4000원, 종업원 704명의 규모였다.
경춘선 부설은 1920년대 이래 춘천 지역민의 숙원사업이었다. 1926년 춘천에 소재한 강원도청을 철도가 지나가는 철원으로 옮기자는 결의문이 강원도 도평의원회에서 통과되면서 철도부설 문제가 불거졌다. 이에 재춘천 소상공인 모임인 춘천번영회에서 경춘선 부설 청원에 나섰다. 당시 조선에는 철도 붐이 일어 각지에 철도 속성 기성회가 결성되는 추세에 힘입은 바 크다. 1917년 만철에 위탁해 운영하던 철도를 1925년 4월 총독부 철도국을 두고 직영으로 전환하고, 1927년 3월 제국의회에서 사업비 3억 2000만 원에 이르는 조선철도 12년 계획을 확정한데 따른 것이다. 12년 계획은 소규모 예산으로 단기간 효과 기대되는 국철노선에 치우쳐 경춘선과 같은 숙원사업은 제외됐다.
경춘철도기성회는 국고지원이 안 된다면 지역민 모금으로 공사비를 염출하여 철도를 놓자며 1936년 1월 지역민 대상으로 주금 모집에 착수했다. 결과는 신통치 않았다. 지역민의 겉보기 성원과 달리 4월 마감한 결과 춘천 5만주, 경성 5만주 포함해 주금은 500만 원에 그쳤다. 이는 협궤선 건설비에도 못 미치는 액수로, 조선총독부에서 직접 물주를 찾아 나섰다. 5월 조선식산은행이 출자자로 등장하면서 자본금 1천만 원, 발행주식 20만 주의 주식회사 설립에 성공했다.
식산은행은 왜 경춘철도에 투자했을까? 당연히 돈이 된다는 판단에서다. 일본은 사철보조금을 꾸준히 올려, 1918년 6%에서 7%로, 1919년 9월 8%로 인상했다. 1920년 조선경편철도령을 폐지하고 일본 지방철도법을 준용하는 조선사설철도령을 공포하고 1921년 4월 조선사철보조법을 공포한 바, 조선의 사철은 일본 국내와 달리 이익 부족액과 이자 보조주의를 취하고 있었다.
정부가 투자자 이윤 및 주식배당을 보증함으로써 민간투자를 유치하여 부족한 철도부설 예산을 확보하기 위한 방편이다. 이에 따라 사철 투자자는 당시 4%를 밑도는 시중금리보다 높은 수익을 기대할 수 있었다.
조선총독부와 조선식산은행의 진짜 속셈은 따로 있었다. 한강 범람에 따른 근본적인 수해대책과 전력개발이라는 다목적 댐 건설을 위한 목적이었다. 우가키 총독이 경성의 잦은 수해를 막기 위해 한강 수방공사를 추진하고, 중-일전쟁이 확전하는 전시상황이었음이 그 배경이다.
경춘철도 발기인 및 대주주로 참여한 有賀光豊에 주목할 필요가 있다. 1939년판 <조선은행회사조합요록>을 보면 그는 일본고주파공업 사장/대표이다. 이 회사는 1937년 함남 성진공장 건설과 함께 출범한 조선 최대의 특수강 생산회사인데, 2기 확장공사를 계획하고 있었다. 회사는 부전강, 장진강 수력개발에 성공한 일본질소로부터 전력공급을 받았던 바, 일본질소는 고주파공업의 증-신설 공장에 대한 전력공급에 난색을 보였다. 이에 일본고주파공업은 성진공장 확장계획을 변경하여 인천, 또는 삼척공장 건설을 결정했다. 화천, 청평에 발전소를 건설하여 전력을 공급하려는 계획이었다. 마침 추진되는 경춘철도는 발전소 공사용 자재를 운반하는데 안성맞춤이었던 것. 有賀光豊은 스스로 발기인 되어 1936년 경춘철도 설립에 참여하고 경춘선 준공과 함께 1939년 2월 한강수전을 설립하였다. 공칭자본금 2500만원의 한강수전은 조선식산은행(8만주, 6.2%), 일본고주파중공업(8만주, 6.2%), 경춘철도(8만주, 6.2%)가 대주주로 참여하고 有賀光豊이 사장에 취임했다, 한강수전은 2개의 발전소 공사에 나선 바, 청평은 1939년 2월 공사에 착수하여 43년 1, 2호기를 가동하고, 화천은 39년 7월에 착수하여 1944년 1,2호기를 가동하게 된다.
일본고주파공업은 어떤 회사이기에 이러한 특혜를 받았을까
1939년 조선은행회사조합요록을 보면 일본고주파중공업은 자본금 1천만원, 불입금 500만원으로 하여 1936년 1월 8일 설립돼 본점을 경성부 장곡천정 112-20에 두고 있다. 고주파 전류를 응용한 각종 금속의 제련 각종 금속 제품의 제조 및 각종 공업, 광업과 광산물의 매매, 채광과 광산의 매매, 해륙 운송업 및 선박의 임대, 주식 인수 및 유가증권의 취득, 전 각 항에 따르는 관련 사항을 목적으로 하고 있다. 고주파 금속제련은 菊池秀之 명의의 특허로, 원광석 가루와 고형 탄소가루 혼합물이 담긴 가마에 고주파 전류를 통함으로써 금속을 녹여내는 기술을 말한다.
사장 겸 대표는 有賀光豊이며 중역으로 (전무이사)高橋省三, (상무이사)木村和水, 安井淸, (이사)小林秀雄, (감사)立川平, 松宮淸, (비서)尾西茂樹, (총무부장)野中增一, (경리과장)武智巖, (업무과장)宮本義雄, (광산부장)野中增一, (동경지사장)土橋國利, (大阪사무소장)中倉正行, (奉天사무소장)小林善八, (北品川연구소장)菊池麟平 등이다. 대주주는 高橋省三, 砂田重政, 有賀光豊, 利原鐵山, 小林長兵衛, 安井淸 등이다.
1941년에 이르면 중역진에 北京사무소장, 城津공장장, 富山공장장, 北品川공장장이 추가되는 것으로 미루어 城津, 富山, 北品川에 공장을 두고 있음을 알 수 있다. 대주주에 有賀光豊, 有賀光則, 高橋省三(각75000) 등 개인 외에 朝鮮殖産銀行(60000), 野村證券(26980), 高周波會(15000), 北電興業(14040), 高松百十四銀行(15500), 高周波共濟會(10000), 東部證券(6010), 朝鮮信託(3250) 등 법인이 대거 가세한 점이 눈에 띈다. 중일전쟁 특수를 톡톡히 누린 것으로 보이는 대목이다. 청평, 화천 발전소가 가동한 1943년, 1944년에는 관련자료가 없어 인천 또는 삼척에 공장이 세워져 가동했는지는 확인할 수 없다.
다시 경춘철도(주)로 돌아가자.
경춘철도는 철도운수업 외에 자동차운수업, 부동산 주택업, 임산업 등 문어발식으로 사업을 확장했다.
자동차운수업은 지역에 네트웍을 갖춘 기존업체를 매수합병하는 방식으로 추진됐다. 매수한 화물업체는 경강육운, 강원화물. 여객분야에서는 내선자동차, 춘천자동차, 경포자동차 오성자동차, 이천자동차, 철원자동차, 철원금강택시, 회양자동차, 연천자동차, 선일자동차, 삼신자동 차 등의 영업권을 인수하였다. 경기 강원 충북 경북 4개도에 걸쳐 자동차 운송네트웍을 갖췄다. 1940년 말 경춘철도의 운송면허는 44개 노선 2079km에 이른다. 여객운수용 버스 145대, 대절버스 11대, 화물트럭 30대, 화물대절용 트럭 194대 등 합계 380대를 보유했다.
부동산, 주택업, 임산업도 경춘철도의 기간사업에 든다.
당시 조선총독부는 경성의 인구집중에 따른 주택난을 해소하기 위해 경인지역에 택지지구를 지정하여 주택건설을 장려했다. 경춘철도는 총독부 정책에 부응하여 금곡, 장위정, 월곡리에 각각 6만 평의 토지를 매입하여 택지를 조성하였다. 실제 전농정에는 조선식 주택을 건축하여 성황리에 분양한 바 있다. 택지조성을 내세워 경춘철도가 사들인 토지는 1940년 기준 35만 8598평에 이른다.
부동산, 주택업은 유원지 개발과 쌍을 이룬다. 철도 부설에 앞서 양주군 별내면 퇴계원리에 4만 평에 이르는 유원지를 조성하고 철도 개통에 맞춰 일반에 공개하였다. 경성부에서 철도로 20분 거리여서 이용자가 많아 여객 수입에 한몫을 했다. 춘천 봉의산 중턱에 관광호텔을 지어 1942년 개업하기도 하였다.
임산업의 경우 국유림, 경기 도유림, 강원 도유림을 대규모로 불하받아 벌채를 하여 철도용 침목, 건축재, 목탄으로 가공하여 판매했다. 열차와 화물차 등 운송수단을 보유한 점을 최대한 활용했다.
1939년부터 1943년까지 경춘철도는 1001만 원의 수입을 올렸다. 철도 953만원(여객 580만 원, 화물 373만 원), 겸업사업 48만 원으로 철도부문이 95.2%를 차지한다. 경성 근교 철도 주변의 택지화로 여객이 증가하고, 화천, 청평 댐 건설자재 운반 독점에 따른 화물수요에 힘은 바 크다. 개통 5년 만에 총독부 보조금을 사퇴할 정도로 유례없는 우수한 성적을 거뒀다는 조선총독부의 평가다.
애초 제기한 문제로 돌아가 과연 경춘철도는 ‘독립자본’으로 부설돼 민족산업 육성에 이바지 했는가를 따져보자.
‘독립자본’의 정확한 뜻이 무엇인지 알 수 없으나, ‘1930년대 조선형 특수회사, 경춘철도(주)의 연구’ 논문의 필자 정안기가 내린 결론, “경춘철도는 여느 사철과 달리 조선 재주인과 조선내 자본에 의해 탄생, 성장한 이른바 순수 조선산 철도”를 의미하는 것으로 간주한다.
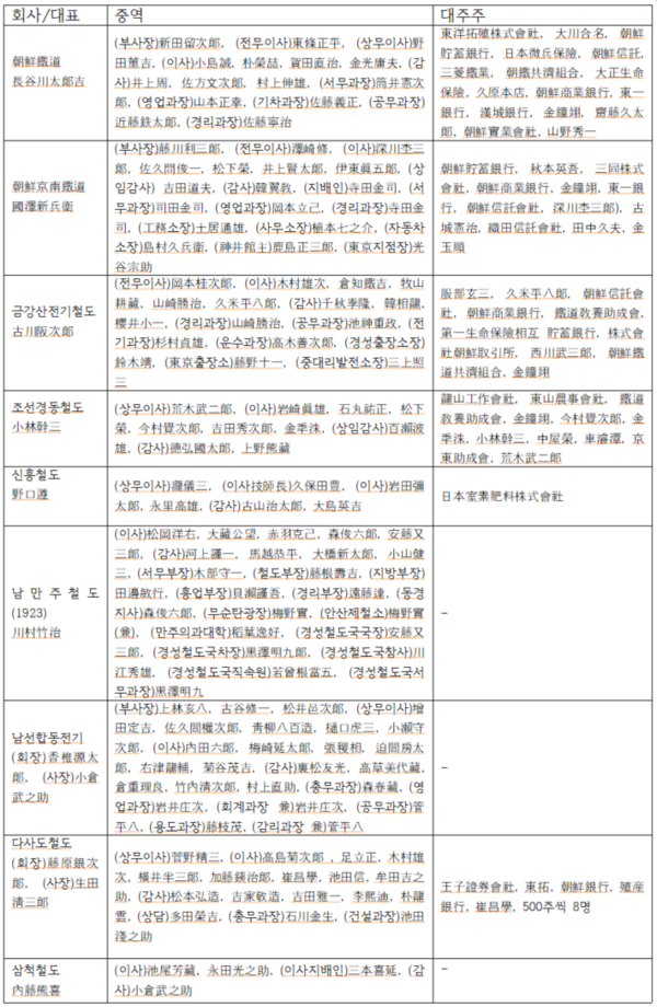
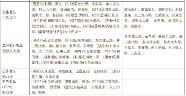
1937년 현재 조선내 운용 또는 설립된 사설철도 회사를 보면 다음과 같다.
이들 회사의 간부진 및 대주주를 표로 정리하면 다음과 같다. (1937년 기준)
보다시피 모든 사설철도사의 사장/대표는 일본인이다. 중역들 역시 대부분 일본인이다. 그리고 대주주들을 보면 개인의 경우 일본인이 대다수를 차지한다. 이들이 일본내 거주자인지, 조선 거주자인지 구별할 수 없다. 법인의 경우 본사 소재지를 경성에 두고 있다고 해도 자본 출처가 일본인지 조선인지 구별할 수 없다. 왜냐면 일본, 조선 구분없이 동일한 화폐가 통용되었기 때문이다. 특별히 경춘철도의 자본금을 두고 ‘조선내 자본’ 또는 ‘독립자본’이라고 볼 근거가 없다. 민족자본에 의해 부설됐다는 일부 주장은 더욱 허무맹랑하다. 자본금 중 조선인 출자가 17.5%에 그치고 부설자금 전액이 조선식산은행 융자로 충당됐기 때문이다.
경춘철도가 민족산업 육성에 이바지했는가. 특별히 민족산업으로 분류할 만한 산업이 조선 내에 존재하였는지부터 의문이다. 민족산업을 조선 내에서 조선자본으로 조선인에 의해 운영되는 산업이라고 정의하면 일제강점 27년이 경과한 1937년 즈음이면 ‘민족산업’이 거의 말살된 상황이다. 경춘철도가 부대사업으로 운영한 자동차 운수업의 경우, 민족산업 육성과 거리가 멀다. 오히려 매수합병 대상이 된 지역 토착 중소업체가 민족산업으로 간주될 수 있는 점을 감안하면 되레 민족산업 말살에 한몫을 했다고 볼 여지조차 숨길 수 없다. 임산업 역시 민족자산을 착취한 경우에 해당한다. 총독부와 식산은행이 적극 지원한 일본고주파공업은 경성에 본사를 두고 있지만 일본기업으로 보는 것이 타당하다. 이 업체가 제조한 특수강이 무기제조에 쓰였을 가능성을 고려하면 경춘철도는 일본 제국주의의 발호에 기여했다고 보는 게 옳다.
관련기사
개의 댓글
댓글 정렬
그래도 삭제하시겠습니까?

